張政辦發〔2025〕40號
張掖市人民政府辦公室關于印發《個人身后“一件事”工作方案》的通知
各縣區人民政府,市政府有關部門,市直及省屬駐張有關單位:
市政府政務服務中心、市大數據中心制定的《個人身后“一件事”工作方案》已經市政府同意,現印發給你們,請結合實際抓好貫徹落實。
????????張掖市人民政府辦公室
2025年6月16日
個人身后“一件事”工作方案
為持續深化政務服務,扎實推進個人身后“一件事”改革,按照省政府辦公廳《關于印發<“高效辦成一件事”2025年度第一批重點事項清單>的通知》(甘政辦發〔2025〕12號)和《關于印發個人身后“一件事”工作方案的通知》(甘政辦發〔2025〕43號)精神,結合我市實際,制定本方案。
一、總體要求
堅持以習近平新時代中國特色社會主義思想為指導,全面貫徹黨的二十大和二十屆二中、三中全會精神,深入落實習近平總書記視察甘肅重要講話重要指示精神,以群眾辦事需求為導向,以高效便捷為目的,按照“按需組合、一次申辦、一次告知、一網通辦、并聯審批、限時辦結”要求,將多部門、多流程、多層級辦理的事項和系統進行整合聯通,力爭個人身后“一件事”辦理時限、申請材料壓縮60%以上,全面提升群眾辦事便捷度、體驗感。
二、工作任務
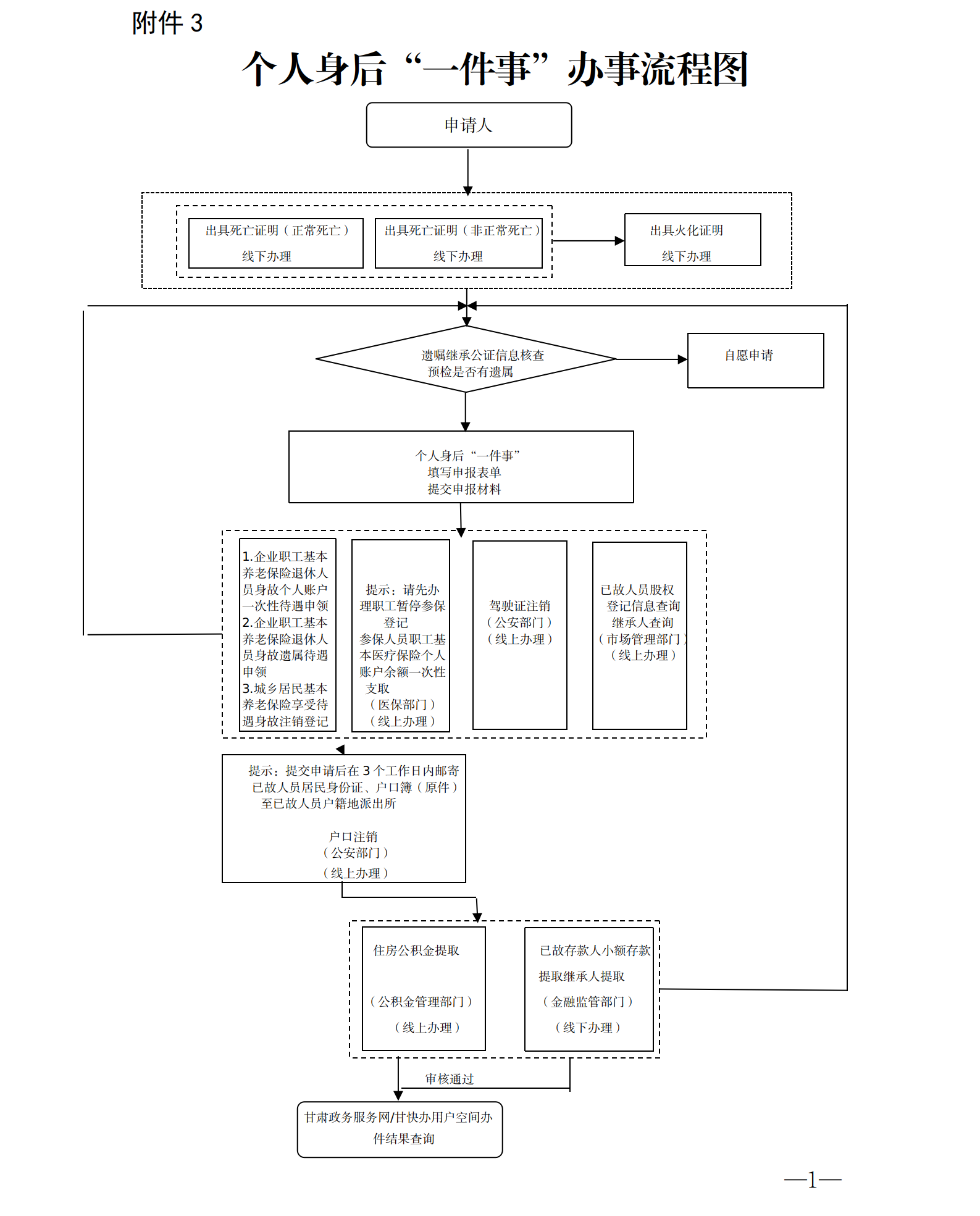
(一)梳理完善業務事項。按照“一表申請、一套材料、一個流程、一套指南”要求,及時認領省級業務主管部門下發的清單事項,完善個人身后“一件事”要素信息,進一步明確辦事標準,精簡辦事材料。各相關部門單位根據梳理形成的個人身后“一件事”申請表(見附件1)和申請材料清單(見附件2),優化辦事流程,編制統一辦事流程圖(見附件3)和辦事指南(見附件4),確保群眾辦事便捷高效,不斷提升服務效能。
責任部門:市政府政務服務中心、市衛生健康委、市公安局、市市場監管局、市民政局、市人社局、市醫保局、市司法局、市公積金管理中心、張掖金融監管分局
完成時限:2025年6月20日前
(二)推動業務數據共享。將群眾辦理身后事涉及的申請材料、業務受理、開具證明等事項,通過信息共享方式進行整合,對群眾提交線上可辦的聯辦申請,通過數據共享自動匹配用戶信息,實現群眾辦事申請表單的智能預填、材料自動核驗及業務協同審批。依托全省一體化政務服務平臺,實現死亡證明、火化證明、遺囑公證、繼承公證、社保醫保提取、住房公積金提取、小額存款提取等業務數據互聯互通。
責任部門:市大數據中心、市衛生健康委、市公安局、市市場監管局、市民政局、市人社局、市醫保局、市司法局、市公積金管理中心、張掖金融監管分局
完成時限:2025年6月底前
(三)實現線上“一網通辦”。申請人通過甘肅政務服務網和“甘快辦”移動端“高效辦成一件事”重點事項服務專區統一辦事入口進行申請辦理后,由一體化平臺分發至各相關部門,各部門按照職責及時受理,并將結果反饋至一體化政務服務平臺個人中心,實現個人身后“一件事”一次申請、一網辦理,提升辦事便捷度。
責任部門:市大數據中心、市衛生健康委、市公安局、市市場監管局、市民政局、市人社局、市醫保局、市司法局、市公積金管理中心、張掖金融監管分局
完成時限:2025年6月底前
(四)實現線下“只進一門”。按照政務服務事項應進必進的要求,將個人身后“一件事”納入市縣兩級政務服務中心“高效辦成一件事”綜合受理窗口,負責統一受理和轉辦個人身后各項業務。發揮現有幫辦團隊優勢,開展幫辦代辦服務,實現“一窗受理、按責轉辦、并聯審批、限時辦結、一窗出件”。
責任部門:各縣區政務服務中心、市衛生健康委、市公安局、市市場監管局、市人社局、市醫保局、市司法局、市公積金管理中心、張掖金融監管分局、市政府政務服務中心
完成時限:2025年6月底前
(五)實現訴求“一線應答”。充分發揮12345政務服務便民熱線作用,將個人身后“一件事”納入服務范圍,及時更新錄入知識庫,為群眾提供政策解答和業務辦理問題咨詢服務,推動群眾訴求按時解決。市級各相關部門要督促指導本條線系統內部做好業務支撐工作,確保各級12345熱線受理的個人身后咨詢業務“接訴即辦”。
責任部門:市政府政務服務中心、市衛生健康委、市公安局、市市場監管局、市民政局、市人社局、市醫保局、市司法局、市公積金管理中心、張掖金融監管分局
完成時限:2025年6月底前
三、職責分工
(一)市政府政務服務中心、市大數據中心:市政府政務服務中心負責梳理形成申請表單和申請材料清單,編制統一辦理流程圖和辦事指南,做好個人身后“一件事”事項認領、進駐大廳、專區設置、政策解答、人員培訓、12345知識庫錄入、業務測試等工作;市大數據中心負責在甘肅政務服務網和“甘快辦”移動端市縣區子站“高效辦成一件事”專區上線個人身后“一件事”,做好政務數據互聯互通工作。
(二)市衛生健康委:負責指導相關醫療衛生機構開具在醫療衛生機構內經救治無效正常死亡的患者,以及在醫療衛生機構外正常死亡人員的《死亡醫學證明(推斷)書》,并統一協調及時將死亡信息推送至政務數據共享平臺。
(三)市公安局:負責指導縣區對依法處置的非正常死亡案(事)件,依相關調查和鑒定結論出具非正常死亡證明,及時將非正常死亡查詢信息推送至政務數據共享平臺。按照群眾需求和相關規定辦理戶口注銷、駕駛證注銷等手續。
(四)市民政局:負責指導縣區開具火化證明,并將死者火化信息(公民身份證號碼、姓名、性別、地址、死亡時間、火化時間等)及時推送至政務數據共享平臺。
(五)市人社局:負責辦理企業職工基本養老保險退休人員身故個人賬戶一次性待遇申領、企業職工基本養老保險退休人員身故遺屬待遇(喪葬補助金和撫恤金)申領、城鄉居民基本養老保險享受待遇身故注銷登記等事項,及時將社保卡、辦件等相關信息推送至政務數據共享平臺。
(六)市醫保局:負責辦理參保人員職工基本醫療保險參保個人賬戶余額一次性支取等事項,及時將參保人參保信息推送至政務數據共享平臺。
(七)市公積金管理中心:負責辦理個人住房公積金賬戶存儲余額提取等事項,及時將住房公積金繳存人繳存信息推送至政務數據共享平臺。
(八)市司法局:負責指導市縣區公證部門開展已故人員遺囑繼承公證信息核查業務,及時將遺囑公證、繼承公證信息推送至政務數據共享平臺。
(九)市市場監管局:負責指導縣區市場監管部門開展已故人員股權登記信息查詢(繼承人查詢)業務,及時將股權信息推送至政務數據共享平臺。
(十)張掖金融監管分局:負責對銀行機構辦理存款人小額存款提取業務的合法性進行監督。
四、工作要求
市政府辦公室負責牽頭抓總,統籌協調,及時研究解決工作推進中的難點問題。各級各相關部門要強化協同配合,形成工作合力,主動加強與省級業務主管部門的溝通銜接,指導縣級行業部門熟悉辦理流程,推動業務系統與政務數據共享平臺數據聯通、信息共享。加強窗口工作人員隊伍建設,組織開展相關培訓。建立常態化宣傳機制,通過政府網站、新聞媒體、實地宣講等方式,提高個人身后“一件事”的知曉率,對改革中遇到的堵點問題予以及時回應解答,增強群眾辦事的便捷度和滿意度。
附件:1.個人身后“一件事”申請表
2.個人身后“一件事”申請材料清單
3.個人身后“一件事”辦事流程圖
4.個人身后“一件事”辦事指南












掃一掃在手機打開當前頁面